 |
|
 |
| Автор |
Сообщение
|
Анатолий Ка
Зарегистрирован: Чт 12 Сентябрь 2019, 06:07
Сообщения: 5
Регион: Киев
|
Добавлено:
Вт 28 Апрель 2020, 02:52
|
  |
Здравствуйте, уважаемые мастера!
Я не печник и достаточно длительное время читал информацию вашего форума, прежде чем решиться создать эту тему - так как понял, что моего понимания на данный момент просто недостаточно.
Живу в непростых условиях, в которых единственный относительно адекватный вариант отопления - это дрова.
Условия - это верхний (третий) этаж многоквартирного дома (реконструированного общежития).
Три года кряду я топил аналог буржуйки с металлическим дымоходом, выведенным через балкон. Но сейчас у всей системы накопились пролемы (из дымохода сыплется какая-то минеральная крошка, при каждой топке чувствуется резкий химический запах - не горения, периодически забрасывается дым в квартиру и .д.), которые надеюсь решить постановкой всё же кирпичной печи. Кроме всего прочего есть глобальный момент - греет она пока горят дрова и плюс час, пока остывает. Зимой в морозы это весьма неприятный режим. И если я как мужик могу перетерпеть какие-то сложности, то жена и ребенок - не поле для дальнейших экспериментов.
К сожалению, средств сейчас хватает на материалы, но не на опытного печника да и опыт его я проверить тоже сразу не сумею - много вопросов появилось после того, как такие "опытные" мастера установили мне дымоход.
Поэтому обращаюсь за помощью в создании индивидуального проекта порядовки для моих условий. Конечно, ваши услуги с радостью оплачу.
Надеюсь на ваше понимание, порядочность и отзывчивость.
|
|
|
|
  |
 |
Андрей ..

Зарегистрирован: Ср 16 Ноябрь 2011, 07:49
Сообщения: 1175
Регион: Нижегородская обл.
|
Добавлено:
Вт 28 Апрель 2020, 07:21
|
  |
Для начала, всегда берётся планировка помещения, и желательно разрез...Навскидку что можно предположить : наверно надо "лежачую" конструкцию применить, чтобы у трубы разгон получился, высота потолка в квартире - это не деревенская изба, чердака нет...Короткий топливник, возможно плита, много полок - меньше потери полезной жилплощади.
|
|
|
|
    |
 |
Анатолий Ка
Зарегистрирован: Чт 12 Сентябрь 2019, 06:07
Сообщения: 5
Регион: Киев
|
Добавлено:
Пт 1 Май 2020, 00:11
|
  |
Да, к сожалению, единственное доступное ( и уже используемое под железную печку с дымоходом) место - это переход из комнаты на балкон и там есть нюансы в виде портала, который ниже, чем потолок. Места тоже не очень много.
Я прекрасно даю себе отчёт, что это будет мини-печь, но, повторюсь, это единственно возможный сейчас выход из имеющихся условий и ситуации.
Планировку отсканирую и выложу завтра.
Буду признателен за любое участие.
|
|
|
|
  |
 |
vladimir-krestyanin

Зарегистрирован: Сб 4 Май 2013, 17:38
Сообщения: 796
Регион: санкт-петербург
|
Добавлено:
Пт 1 Май 2020, 10:18
|
  |
Интересует,какой материал перекрытий у вас.пишите что это жилой трехэтажный многоквартирный дом.и вообще буржуйки они законны в вашей местности,на балконе?
|
_________________ Ну что, Данила-мастер,не выходит каменный цветок?
печи,камины,барбекю,проекты.
8 931 303 07 37
|
|
   |
 |
Анатолий Ка
Зарегистрирован: Чт 12 Сентябрь 2019, 06:07
Сообщения: 5
Регион: Киев
|
Добавлено:
Пн 4 Май 2020, 22:07
|
  |
материал перекрытий вообще бетон, но конкретно труба сейчас проходит через металлический проход в крыше балкона.
добавил рисунок печи, планировку
|
| Описание: |
|
| Размер файла: |
91.19 КБ |
| Просмотров: |
159 раз(а) |

|
| Описание: |
|
| Размер файла: |
48.81 КБ |
| Просмотров: |
194 раз(а) |

|
| Описание: |
|
| Размер файла: |
450.68 КБ |
| Просмотров: |
189 раз(а) |

|
|
|
  |
 |
Анатолий Ка
Зарегистрирован: Чт 12 Сентябрь 2019, 06:07
Сообщения: 5
Регион: Киев
|
Добавлено:
Пн 4 Май 2020, 22:13
|
  |
| vladimir-krestyanin писал(а): |
| Интересует,какой материал перекрытий у вас.пишите что это жилой трехэтажный многоквартирный дом.и вообще буржуйки они законны в вашей местности,на балконе? |
По поводу законности - да, консультировался со своим знакомым, действующим МЧС-ником
|
|
|
|
  |
 |
Андрей ..

Зарегистрирован: Ср 16 Ноябрь 2011, 07:49
Сообщения: 1175
Регион: Нижегородская обл.
|
Добавлено:
Пн 4 Май 2020, 22:44
|
  |
Давайте уточнять... Выше труба уходит надёжно ? Сендвич ? Опорная площадка сендвича где ? Диаметр сендвича ? Если класть кирпичную печь в комнате, надо будет как- то соединяться ...поэтому и требуются уточнения. Видно, что Вы серьёзно подошли к вопросу, но информация не достаточно точная...мы направим, а Вы расширите понимание...
|
|
|
|
    |
 |
Анатолий Ка
Зарегистрирован: Чт 12 Сентябрь 2019, 06:07
Сообщения: 5
Регион: Киев
|
Добавлено:
Вт 5 Май 2020, 01:23
|
  |
Вот, собственно, фото дела рук мастеров.
Скорее всего, буду дополнительно укреплять или переделывать. В частности, намерен лезть на крышу и крепить на растяжки.
|
| Описание: |
|
| Размер файла: |
334.62 КБ |
| Просмотров: |
210 раз(а) |

|
| Описание: |
|
| Размер файла: |
361.95 КБ |
| Просмотров: |
186 раз(а) |

|
| Описание: |
|
| Размер файла: |
266.54 КБ |
| Просмотров: |
179 раз(а) |

|
|
|
  |
 |
Андрей ..

Зарегистрирован: Ср 16 Ноябрь 2011, 07:49
Сообщения: 1175
Регион: Нижегородская обл.
|
Добавлено:
Вт 5 Май 2020, 08:24
|
  |
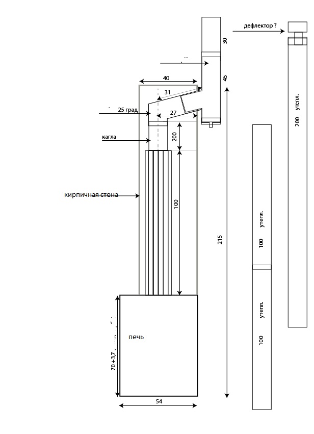
Что там в основании печи, отметка основания относительно пола...отметка низа отвода ? Где стоит печь на плане, в углу ?
|
| Описание: |
|
| Размер файла: |
198.29 КБ |
| Просмотров: |
168 раз(а) |

|
| Описание: |
|
| Размер файла: |
74.24 КБ |
| Просмотров: |
188 раз(а) |

|
|
|
    |
 |
vladimir-krestyanin

Зарегистрирован: Сб 4 Май 2013, 17:38
Сообщения: 796
Регион: санкт-петербург
|
Добавлено:
Вт 5 Май 2020, 10:20
|
  |
| Анатолий Ка писал(а): |
Три года кряду я топил аналог буржуйки с металлическим дымоходом, выведенным через балкон. Но сейчас у всей системы накопились пролемы (из дымохода сыплется какая-то минеральная крошка, при каждой топке чувствуется резкий химический запах - не горения, периодически забрасывается дым в квартиру и .д.), которые надеюсь решить постановкой всё же кирпичной печи. Кроме всего прочего есть глобальный момент - греет она пока горят дрова и плюс час, пока остывает. Зимой в морозы это весьма неприятный режим. . |
Минеральная крошка,это скорее всего вермикулит.
Он засыпается между труб сэндвича,как утеплитель.и скорее всего трубы не лецинзионные, а самодельные,и у внутренней трубы разошлась точечная сварка по шву.где то.
Химический запах ,не знаю от чего, но возможно, если Вы топили сыроватыми дровами,в режиме тления.
То на стенах печи и трубы,скопился деготь,он и воняет.
лечится прожиганием печи и трубы полной закладкой березовых сухих дров,при полностью открытом поддувале.чтоб печь даже покраснела,
Но в этом случае может вспыхнуть и деготь в трубе.а вот глядя на вашу фотографию,(где труба уходит в щит из осб) это плохая затея.там мне кажется совсем не по стандартам противопожарным,сделана проходка через возгораемые перекрытия
Возможен пожар!!!!
.
У меня в гараже стоит железный булерьян
У него так же два режима протопки.
Первый с открытым поддувалом.час тепло и час остывает.
Второй : прямо под завязку дров набиваю плотняком и после разгорания минут через 8-10 Полностью закрываю поддувало.
Тлеет до утра,и печь таплая,
А вот если чуть чуть оставить щелочку в поддувале, дрова иногда из режима тления возгораются и происходит выброс дыма в помещениеи.из поддувала.
Но это про печь как на фото говорю.
|
_________________ Ну что, Данила-мастер,не выходит каменный цветок?
печи,камины,барбекю,проекты.
8 931 303 07 37
| Описание: |
|
| Размер файла: |
581.61 КБ |
| Просмотров: |
180 раз(а) |

|
|
|
   |
 |
|
|
|
Следующая тема
Предыдущая тема
Вы не можете начинать темы Вы не можете отвечать на сообщения Вы не можете редактировать свои сообщения Вы не можете удалять свои сообщения Вы не можете голосовать в опросах Вы не можете добавлять приложения в этом форуме Вы можете скачивать файлы в этом форуме
|
|